|
+7-978-708-85-73 Дроссель Amadeus Productions. Быстрый заказ по телефону. (Viber, WhatsApp, Telegram) |
14.4.2015, 0:42
Сообщение
#1
|
||
|
- ![]() ![]() ![]() ![]() ![]() Группа: Технический Маньяк Сообщений: 797 Регистрация: 9.11.2010 Из: Москва - не резиновая Вне форума Репутация: 63
|
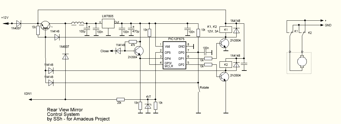
Решил вынести в отдельную тему доработку контроллера складывания зеркал, изначально описанный в этом сообщении. Если тема не получит своего развития, ее можно будет объединить с исходной (или совсем удалить), но мне кажется, вопрос управления зеркалами лучше отделить от темы механической доработки самих зеркал и вопросов приобретения комплектов зеркал с японского рынка.
Приближается лето, а вместе с ним и реализация электроскладывания зеркал. Ранее уже были приобретены зеркала от аиртрека, его-же джойстик с кнопкой складывания. Но к реализованному Уважаемым SSh контроллеру управления складыванием есть несколько замечаний: 1) Зачем использовать такие дорогие и громоздкие реле? Ведь для реализации реверсивного движения достаточно пары реле с одним перекидным контактом. ![]() ![]() 2) Почему решили использовать постоянное питание микроконтроллера? Для уменьшения нагрузки на дохлый аккумулятор, хочу реализовать питание контроллера только при включении зажигания или на время складывания/раскладывания зеркал. 3) Принудительное раскладывание сделать не просто с задержкой 10/20/30 сек после включения зажигания, а через 3 сек (или меньше) после повышения напряжения в бортовой сети до 13,5 В, для чего напряжение с Ign1 через делитель 1/3 подается на вход микроконтроллера, который должен быть сконфигурирован как АЦП. Т.е. раскладывание начнется через 3 сек после запуска двигателя. 4) А на линии Close последовательно с диодом не нужно было поставить токоограничивающий резистор? Ведь используем биполярный транзистор? Свои пожелания я попытался отразить на исходной схеме (да простит меня Сергей!). Плату еще не разводил, т.к. наверняка схема будет дорабатываться. Готов выслушать критику, замечания и пожелания. Осталась не задействована одна нога контроллера... может принудительное раскладывание при снятии с охраны? |
|
|
||
![]() |
14.8.2015, 19:32
Сообщение
#2
|
|
|
- ![]() ![]() ![]() ![]() ![]() Группа: Технический Маньяк Сообщений: 797 Регистрация: 9.11.2010 Из: Москва - не резиновая Вне форума Репутация: 63
|
Возник ряд вопросов по внутрисхемному программированию:
При использовании PIC12F675 и PICkit2 какой режим программирования кристалла используется: HVP или LVP? Если питание в режиме программирования берем не с внешнего источника, а от USB-порта программатора? Свежекупленный контроллер изначально имеет включенный режим LVP, но если его переключить, то придется искать другой программатор? Реализация ICSP потребует использования только LVP? Если проектировать плату с реализацией ICSP, то вход GP3 доступен для использования (как логический вход)? Переход в режим программирования происходит в любой момент, когда порты GP0 и GP1 находятся в 0, а GP3 меняет состояние от 0 к 1? Или в режим программирования он уйдет только когда в момент сброса все три порта были в 0 и затем GP3 перешел в 1? |
|
|
15.8.2015, 6:39
Сообщение
#3
|
|
|
Технический Маньяк-Гуру ![]() ![]() ![]() ![]() ![]() ![]() ![]() Группа: Администратор Сообщений: 7049 Регистрация: 3.6.2009 Из: Армения Вне форума Авто: Lancer IX, AT Репутация: 265
|
Возник ряд вопросов по внутрисхемному программированию Используется HVP. LVP, при необходимости (но такой необходимости нет (IMG:style_emoticons/default/wink.gif) ) включается через меню "Tools". Питание в любом случае подается посредством программатора от USB порта. Причем, в оболочке PicKit не надо включать VDD, эта функция предназначена для питания уже прошитых устройств (отладка, проверка и т.д.), во время программирования питание в нужные моменты подается автоматически. Для использования MCLR в качестве GP3 необходимо указать это в программе, в MPLAB и PicBasic-e, например, это делает строка конфигурации в самом начале программы (MCLR_OFF), в компилляторах Mikroe - в свойствах проекта. Спецификации программирования приведены в соотв. документах, напр, для вышеупомянутого МК - http://ww1.microchip.com/downloads/en/DeviceDoc/41191D.pdf. Там-же указаны и необходимые напряжения - 5В, для Vpp(MCLR) - 12В. Последнее в программаторе Pickit формируется посредством ШИМ, поэтому отдельного источника питания не требуется. P.S. При программировании pic12f675/629 следует быть внимательным и не затереть константу OSCCAL, которая находится в последней ячейке памяти и определяет коррекцию частоты внутреннего генератора МК. ЛУчше прежде чем использовать подобный контроллер заранее считать и запомнить эту константу, чтобы в случае чего восстановить. Если-же все-таки затерли - в принципе для указанного устройства ничего страшного, немного будут не соответствовать установленным постоянные времени и все. |
|
|
DmitryVS Контроллер управления складыванием зеркал 14.4.2015, 0:42
SSh 1. Первое реле для реверса. Второе-же предназначен... 14.4.2015, 6:52
DmitryVS Цитата(SSh @ 14.4.2015, 6:52) 1. Первое р... 12.8.2015, 1:58
SSh 1. А куда дальше идет сигнал с этих контактов? Не ... 12.8.2015, 6:52
DmitryVS Цитата(SSh @ 12.8.2015, 6:52) 1. А куда д... 12.8.2015, 8:25
SSh 1. Так как-же в таком случае происходит переполюсо... 12.8.2015, 12:53
Artur841984 Друзья. Помогите составить схему для складывания з... 17.5.2022, 7:41![]() ![]() ![]() |
|
+7-978-708-85-73 Дроссель Amadeus Productions. Быстрый заказ по телефону. (Viber, WhatsApp, Telegram) |
| Текстовая версия | © 2006-2025 Форум Технических Маньяков. |
|
|