Быстрый заказ, позвонить +7-978-708-85-73
Дроссель Amadeus Productions. Быстрый заказ по телефону.
(Viber, WhatsApp, Telegram)
Amadeus Productions Дроссельный узел на Lancer IX 1.6 (4G18), 2.0 (4G63) и другие моторы
Ремкомплект РХХ на Mitsubishi Lancer IX, 1.6 (4G18), MD619857, 1450A116
Облегченный маховик на 1.6 (4G18) и другие моторы
Облегченные шкивы на 1.6 (4G18) и другие моторы
One-touch или "Ленивые поворотники"

12 страниц V  « < 4 5 6 7 8 > »   
Reply to this topicStart new topic
> Сигнализации, Установка
AKStyle
сообщение 3.9.2013, 14:54
Сообщение #101


Технический Маньяк-Гуру
*******

Группа:
Технический Маньяк
Сообщений: 5242
Регистрация: 26.7.2010
Из: МО, Белоозерский - Томск
Вне форума
Авто: Lancer IX 1.8T MT

Репутация:   134  


Не пойму никак зачем Ign1 рвать?!
Есть же схема подключения "параллельно"!
Прикрепленное изображение


Цитата
И еще настоятельно рекомендую сделать датчик нейтрали на МКПП

Я планировал подключиться к лампе ручника на приборке.
Go to the top of the page
¬
Вставить ник в форму быстрого ответа
+Quote Post
DmitryVS
сообщение 3.9.2013, 15:19
Сообщение #102


-
*****

Группа:
Технический Маньяк
Сообщений: 797
Регистрация: 9.11.2010
Из: Москва - не резиновая
Вне форума


Репутация:   63  


Цитата(AKStyle @ 3.9.2013, 15:54) *
Не пойму никак зачем Ign1 рвать?!
Есть же схема подключения "параллельно"!

Я уже точно не помню, но для каких-то функций нужно именно с разрывом... кажется для турботаймера, может еще для чего-то

Цитата(AKStyle @ 3.9.2013, 15:54) *
Я планировал подключиться к лампе ручника на приборке.


"Маловато будет!!!"
Ручник может и не удержать машину на скорости при прокручивании стартера
Go to the top of the page
¬
Вставить ник в форму быстрого ответа
+Quote Post
VladiZlav
сообщение 3.9.2013, 15:21
Сообщение #103


Познающий Лансер 9
***

Группа:
Технический Маньяк
Сообщений: 143
Регистрация: 10.5.2013
Из: Симферополь
Вне форума


Репутация:   7  


Цитата(DmitryVS @ 3.9.2013, 13:20) *
И еще настоятельно рекомендую сделать датчик нейтрали на МКПП

А смысл? Для перестраховки? Програмная нейтраль ведь не зря придумана, невозможно воспользоваться автозапуском не оставив машину на нейтрали и на ручнике. На то она и програмная нейтраль, обмануть ее алгоритм можно только прикинувшись террористом и оставшись в салоне втихаря поставить авто на передачу и включить автозапуск (IMG:style_emoticons/default/biggrin.gif)
Go to the top of the page
¬
Вставить ник в форму быстрого ответа
+Quote Post
AKStyle
сообщение 3.9.2013, 16:37
Сообщение #104


Технический Маньяк-Гуру
*******

Группа:
Технический Маньяк
Сообщений: 5242
Регистрация: 26.7.2010
Из: МО, Белоозерский - Томск
Вне форума
Авто: Lancer IX 1.8T MT

Репутация:   134  


Цитата(DmitryVS @ 3.9.2013, 16:19) *
Цитата(AKStyle @ 3.9.2013, 15:54) *
Не пойму никак зачем Ign1 рвать?!
Есть же схема подключения "параллельно"!

Я уже точно не помню, но для каких-то функций нужно именно с разрывом... кажется для турботаймера, может еще для чего-то

Цитата(AKStyle @ 3.9.2013, 15:54) *
Я планировал подключиться к лампе ручника на приборке.


"Маловато будет!!!"
Ручник может и не удержать машину на скорости при прокручивании стартера

Так последняя картинка из мануала пандоры как раз из раздела, где рассказывается как задействовать турботаймер.
Я на передачу никогда не ставлю, только на ручник!
Go to the top of the page
¬
Вставить ник в форму быстрого ответа
+Quote Post
VladiZlav
сообщение 3.9.2013, 17:26
Сообщение #105


Познающий Лансер 9
***

Группа:
Технический Маньяк
Сообщений: 143
Регистрация: 10.5.2013
Из: Симферополь
Вне форума


Репутация:   7  


Цитата(AKStyle @ 3.9.2013, 16:37) *
Я на передачу никогда не ставлю, только на ручник!

Не переживай, случайно оставив авто на передаче ты просто не сможешь воспользоваться автозапуском - машина будет поставлена на охрану без програмной нейтрали. Главное в программировании блока случайно не указать что у тебя АКПП - тогда могут наступить вилы (или грабли) (IMG:style_emoticons/default/smile.gif) По умолчанию указан тип КПП механика.
Go to the top of the page
¬
Вставить ник в форму быстрого ответа
+Quote Post
DmitryVS
сообщение 4.9.2013, 9:44
Сообщение #106


-
*****

Группа:
Технический Маньяк
Сообщений: 797
Регистрация: 9.11.2010
Из: Москва - не резиновая
Вне форума


Репутация:   63  


Цитата(VladiZlav @ 3.9.2013, 16:21) *
А смысл? Для перестраховки? Програмная нейтраль ведь не зря придумана, невозможно воспользоваться автозапуском не оставив машину на нейтрали и на ручнике. На то она и програмная нейтраль, обмануть ее алгоритм можно только прикинувшись террористом и оставшись в салоне втихаря поставить авто на передачу и включить автозапуск (IMG:style_emoticons/default/biggrin.gif)

Пример:
1) включена автоматическая ПН, перед постановкой на охрану она отработала, поставили на охрану
2) пришла жена (мастер из автосервиса или еще кто-либо), включили зажигание (двигатель не заводили), покопались в бардачке..., по своей привычке воткнули скорость, вынули ключ - заново отрабатывает ПН
3) включается автозапуск - поехали!

В общем: мое дело - предложить, а Ваше дело - отказаться!!!


Go to the top of the page
¬
Вставить ник в форму быстрого ответа
+Quote Post
cooler.nvkz
сообщение 4.9.2013, 10:27
Сообщение #107


Супер Технический Маньяк
*****

Группа:
Технический Маньяк
Сообщений: 635
Регистрация: 4.11.2012
Из: Новокузнецк
Вне форума
Авто: cedia.wagon

Репутация:   12  


DmitryVS,
как только открыл дверь - дистанционно двигатель уже не заведешь...
и логическая нейтраль не настолько тупая... если делать всё тоже самое но на заглушенном двигателе - один фиг не заведется... нужно на работающем двигателе всё проделывать... потому и рекомендуют к тахометру подключаться а не к лампочкам...

ЗЫ: но с датчиком нейтрали можно вообще плюнуть на логическую нейтраль и настроить на режим АКПП... кому то даже удобнее покажется...
Go to the top of the page
¬
Вставить ник в форму быстрого ответа
+Quote Post
DmitryVS
сообщение 4.9.2013, 11:15
Сообщение #108


-
*****

Группа:
Технический Маньяк
Сообщений: 797
Регистрация: 9.11.2010
Из: Москва - не резиновая
Вне форума


Репутация:   63  


Цитата(cooler.nvkz @ 4.9.2013, 11:27) *
как только открыл дверь - дистанционно двигатель уже не заведешь...
и логическая нейтраль не настолько тупая... если делать всё тоже самое но на заглушенном двигателе - один фиг не заведется... нужно на работающем двигателе всё проделывать... потому и рекомендуют к тахометру подключаться а не к лампочкам...

Раньше такой баг был - может исправили

Цитата(cooler.nvkz @ 4.9.2013, 11:27) *
ЗЫ: но с датчиком нейтрали можно вообще плюнуть на логическую нейтраль и настроить на режим АКПП... кому то даже удобнее покажется...

Я к этому и веду разговор.
Мне, например, программная нейтраль не нравится - дернул ручник, вынул ключ, нечаянно нажал тормоз - она заглохла!
Go to the top of the page
¬
Вставить ник в форму быстрого ответа
+Quote Post
AKStyle
сообщение 4.9.2013, 11:34
Сообщение #109


Технический Маньяк-Гуру
*******

Группа:
Технический Маньяк
Сообщений: 5242
Регистрация: 26.7.2010
Из: МО, Белоозерский - Томск
Вне форума
Авто: Lancer IX 1.8T MT

Репутация:   134  


Я правильно вас понимаю, что ПН - это небольшие танцы с бубном перед тем как покинуть авто (поставить на ручник, нажать кнопку на пульте сигналки)???

Т.е. если я подцепляюсь к датчику нейтрали и в настройках Пандоры выставляю АКПП, то избавляюсь от этих танцев с бубном.
Процедура дистанционного запуска будут следующей: нажал кнопку - авто завелось, без всяких приготовлений?!
Go to the top of the page
¬
Вставить ник в форму быстрого ответа
+Quote Post
DmitryVS
сообщение 4.9.2013, 11:43
Сообщение #110


-
*****

Группа:
Технический Маньяк
Сообщений: 797
Регистрация: 9.11.2010
Из: Москва - не резиновая
Вне форума


Репутация:   63  


Цитата(AKStyle @ 4.9.2013, 12:34) *
Я правильно вас понимаю, что ПН - это небольшие танцы с бубном перед тем как покинуть авто (поставить на ручник, нажать кнопку на пульте сигналки)???

Т.е. если я подцепляюсь к датчику нейтрали и в настройках Пандоры выставляю АКПП, то избавляюсь от этих танцев с бубном.
Процедура дистанционного запуска будут следующей: нажал кнопку - авто завелось, без всяких приготовлений?!

Да, при использовании датчика нейтрали можно будет в настройках указать АКПП.
Есть еще полу-мера: автоматическая программная нейтраль - поднял ручник, вынул ключ, а она продолжает крутить двигатель пока не закроешь дверь и не поставишь на охрану... но там есть какие-то условия (время между выдергиванием ключа и постановкой на охрану ограничено, тормоз нажимать нельзя и пр.)
Режим АКПП совместно с датчиком нейтрали будет самым комфортным, никаких танцев с бубном
Go to the top of the page
¬
Вставить ник в форму быстрого ответа
+Quote Post
VladiZlav
сообщение 4.9.2013, 17:56
Сообщение #111


Познающий Лансер 9
***

Группа:
Технический Маньяк
Сообщений: 143
Регистрация: 10.5.2013
Из: Симферополь
Вне форума


Репутация:   7  


Цитата(AKStyle @ 4.9.2013, 11:34) *
Я правильно вас понимаю, что ПН - это небольшие танцы с бубном перед тем как покинуть авто (поставить на ручник, нажать кнопку на пульте сигналки)???

Т.е. если я подцепляюсь к датчику нейтрали и в настройках Пандоры выставляю АКПП, то избавляюсь от этих танцев с бубном.
Процедура дистанционного запуска будут следующей: нажал кнопку - авто завелось, без всяких приготовлений?!

именно. правда насколько трудоемко засунуть этот датчик я не знаю - пользуюсь програмной нейтралью. Танцы с бубном конечно чутка напрягают, но это лучше чем завестись на передаче и уехать без водителя...
Go to the top of the page
¬
Вставить ник в форму быстрого ответа
+Quote Post
AKStyle
сообщение 5.9.2013, 11:37
Сообщение #112


Технический Маньяк-Гуру
*******

Группа:
Технический Маньяк
Сообщений: 5242
Регистрация: 26.7.2010
Из: МО, Белоозерский - Томск
Вне форума
Авто: Lancer IX 1.8T MT

Репутация:   134  


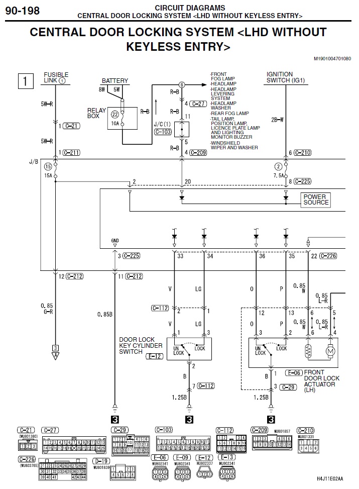
Цитата(DmitryVS @ 2.9.2013, 12:15) *
Цитата(AKStyle @ 2.9.2013, 11:33) *
Цитата
Для управления ЦЗ по массе используются пины 27-открыть и 28-закрыть.

Не опечатка?

Вот я смотрю мануал, страница 90-212. Там обозначены следующие пины: 35 (розовый) - закрыть ЦЗ, 36 (оранжевый) - открыть ЦЗ.
По пину 29 все сходится.

Пины 35 и 36 - это управление с водительского замка, а писал про управление с пассажирской личинки.
Если делать управление с водительского замка, то придется использовать перекидное реле (встроенное или внешнее) и разрезать эти два провода, а к пассажирской личинке достаточно подключиться параллельно, т.к. в нормальном состоянии обе линии управления "оторваны" от массы.

Нужно в машине скинуть 226-й разъем и проверить наличие подводящих проводов к 27 и 28 пинам.

Дмитрий, не нашел в мануале упоминания про пины 27 и 28 разъема С-226!!!

По-моему вы ошибаетесь. Смотрите.
1. Схема управления ЦЗ ланса
Прикрепленное изображение


2.Видны два разъема личинок дверей: Е-06 (водительская дверь) и Е-12 (пассажирская дверь)
Прикрепленное изображение
Прикрепленное изображение


3. Провода от пассажирской личинки приходят на все тот же разъем С-226, но пины 33 и 34.
Это кстати подтверждает расцветка проводов , в приводимых мною ранее табличках.

4. На схеме видно, что механизм управления одинаковый у личинок. Я так понимаю, что без реле не обойтись.

П.С. блин, раньше скачал мануал из Интернета и пользовался им, а он отличается от того, который выложен на сайте у Дмитрия - количество страниц и схемы немного отличаются (IMG:style_emoticons/default/sad.gif)
Go to the top of the page
¬
Вставить ник в форму быстрого ответа
+Quote Post
lexicon
сообщение 5.9.2013, 11:50
Сообщение #113


Супер Технический Маньяк
*****

Группа:
Технический Маньяк
Сообщений: 568
Регистрация: 6.5.2012
Из: Красноярск
Вне форума


Репутация:   2  


Цитата(DmitryVS @ 4.9.2013, 16:43) *
Цитата(AKStyle @ 4.9.2013, 12:34) *
Я правильно вас понимаю, что ПН - это небольшие танцы с бубном перед тем как покинуть авто (поставить на ручник, нажать кнопку на пульте сигналки)???

Т.е. если я подцепляюсь к датчику нейтрали и в настройках Пандоры выставляю АКПП, то избавляюсь от этих танцев с бубном.
Процедура дистанционного запуска будут следующей: нажал кнопку - авто завелось, без всяких приготовлений?!

Да, при использовании датчика нейтрали можно будет в настройках указать АКПП.
Есть еще полу-мера: автоматическая программная нейтраль - поднял ручник, вынул ключ, а она продолжает крутить двигатель пока не закроешь дверь и не поставишь на охрану... но там есть какие-то условия (время между выдергиванием ключа и постановкой на охрану ограничено, тормоз нажимать нельзя и пр.)
Режим АКПП совместно с датчиком нейтрали будет самым комфортным, никаких танцев с бубном

Смотря какая сигналка, видимо. У меня старлайн а91 диалог. Обязательно нужно поставить ручник, повернуть ключ, двиг работает. Машина заглушится, ТОЛЬКО если закрыть авто, или нажать комбинацию клавиш на сиге, чтобы принудительно заглушить. Но тогда не будет работать автозапуск. И еще на моей сигналке можно авто заглушить только ручником. Была на другой машине другая сигналка, там авто глушилось педалью тормоза.
Я вот раз той зимой что-то забыл в машине. Пошел забирать. Чтобы работал автозапуск, открыл дверь, завел авто, забрал вещи и пошел домой. Думал пусть хоть поработает, раз завел, зима ведь. И благополучно забыл (IMG:style_emoticons/default/smile.gif) Машина работала всю ночь, еще и открытая (IMG:style_emoticons/default/smile.gif) Так что нифига она не глушится сама
Go to the top of the page
¬
Вставить ник в форму быстрого ответа
+Quote Post
AKStyle
сообщение 5.9.2013, 11:57
Сообщение #114


Технический Маньяк-Гуру
*******

Группа:
Технический Маньяк
Сообщений: 5242
Регистрация: 26.7.2010
Из: МО, Белоозерский - Томск
Вне форума
Авто: Lancer IX 1.8T MT

Репутация:   134  


Цитата
И благополучно забыл

Вот поэтому и не хочу такой алгоритм работы. Бесит!!!

У родителей на матрешке стоит Сталкер, так там тоже такой же ритуал. По-первости вообще бесило, особенно я не мог привыкнуть, т.к. до этого ездил на хонде с вариатором. Вот лафа - нажал кнопку, авто завелось и никакого геморроя. Родители так вообще из-за этого на автозапуск забили. Может и к лучшему (IMG:style_emoticons/default/smile.gif)
А тут... забыл чего в машине и приходится заводить, глушить лишний раз или забыть про автозапуск.
Go to the top of the page
¬
Вставить ник в форму быстрого ответа
+Quote Post
AKStyle
сообщение 5.9.2013, 12:02
Сообщение #115


Технический Маньяк-Гуру
*******

Группа:
Технический Маньяк
Сообщений: 5242
Регистрация: 26.7.2010
Из: МО, Белоозерский - Томск
Вне форума
Авто: Lancer IX 1.8T MT

Репутация:   134  


Итак, с коммутацией сигналки благополучно разобрался. Спасибо всем за помощь (IMG:style_emoticons/default/drinks.gif) (IMG:style_emoticons/default/friends.gif)

Сделал соответствующую табличку, чтобы тем, кто захочет повторить этот путь было полегче (IMG:style_emoticons/default/smile.gif)

В табличке обозначены местонахождение разъемов, пины, куда подключаться, соответствующие цвета проводников и номер страницы схемы в сервисном мануале. Надеюсь будет полезно (IMG:style_emoticons/default/wink.gif)

Прикрепленное изображение


Прикрепленный файл  Схема_коммутации_Pandora_LX3250_3257_Lancer_9.pdf ( 53,79 килобайт ) Кол-во скачиваний: 2242


Для поиска: схема подключения Pandora LX, схема коммутации Pandora LX, подключение Pandora LX
Go to the top of the page
¬
Вставить ник в форму быстрого ответа
+Quote Post
Onega
сообщение 5.9.2013, 16:05
Сообщение #116


Банный маньяк. Надежный как румынская авиация
*******

Группа:
Почетные ветераны
Сообщений: 5244
Регистрация: 17.3.2009
Из: Ярославль
Вне форума
Авто: Lancer STW 1.6AT

Репутация:   147  


Цитата(VladiZlav @ 4.9.2013, 18:56) *
Цитата(AKStyle @ 4.9.2013, 11:34) *
Я правильно вас понимаю, что ПН - это небольшие танцы с бубном перед тем как покинуть авто (поставить на ручник, нажать кнопку на пульте сигналки)???

Т.е. если я подцепляюсь к датчику нейтрали и в настройках Пандоры выставляю АКПП, то избавляюсь от этих танцев с бубном.
Процедура дистанционного запуска будут следующей: нажал кнопку - авто завелось, без всяких приготовлений?!

именно. правда насколько трудоемко засунуть этот датчик я не знаю - пользуюсь програмной нейтралью. Танцы с бубном конечно чутка напрягают, но это лучше чем завестись на передаче и уехать без водителя...

немного оффтоп. Видел своими глазами:

Тойота авенсис МКП. Не знаю что там понаставили установщики в настройках, но машина стоя на ручнике и на передаче завелась по датчику температуры (стояло минус 10) и поехала! Хотя не должна была, т.к. была воткнута передача и автозапуск не д.б. работать. ИТого: новенькая с иголки, только из салона калина выполнила роль забора. Авенсис на ручнике прогреб до нее, уперся в нее и стал толкать ее к стене здания. Хозяин авенсиса прибежал когда до стены оставалось сантиметров 5, а так бы и задницы у калины бы не было...а так только бампер, фара и капот.
Go to the top of the page
¬
Вставить ник в форму быстрого ответа
+Quote Post
VladiZlav
сообщение 5.9.2013, 21:06
Сообщение #117


Познающий Лансер 9
***

Группа:
Технический Маньяк
Сообщений: 143
Регистрация: 10.5.2013
Из: Симферополь
Вне форума


Репутация:   7  


Цитата(AKStyle @ 5.9.2013, 11:37) *
4. На схеме видно, что механизм управления одинаковый у личинок. Я так понимаю, что без реле не обойтись.

По итогу все же пришлось реле ставить или удалось обойтись без оных через пассажирские пины?
Go to the top of the page
¬
Вставить ник в форму быстрого ответа
+Quote Post
AKStyle
сообщение 6.9.2013, 9:01
Сообщение #118


Технический Маньяк-Гуру
*******

Группа:
Технический Маньяк
Сообщений: 5242
Регистрация: 26.7.2010
Из: МО, Белоозерский - Томск
Вне форума
Авто: Lancer IX 1.8T MT

Репутация:   134  


Я еще сигналку не ставил. Жду выходных.
Получится или нет завтра поставить - хз, у нас дождь уже третий день льет не прекращаясь, а гаража нет (IMG:style_emoticons/default/sad.gif)

Старую сигналку буду демонтировать - посмотрю как там реализовано управление ЦЗ.
Go to the top of the page
¬
Вставить ник в форму быстрого ответа
+Quote Post
VladiZlav
сообщение 6.9.2013, 14:00
Сообщение #119


Познающий Лансер 9
***

Группа:
Технический Маньяк
Сообщений: 143
Регистрация: 10.5.2013
Из: Симферополь
Вне форума


Репутация:   7  


Цитата(AKStyle @ 6.9.2013, 9:01) *
Я еще сигналку не ставил. Жду выходных.
Получится или нет завтра поставить - хз, у нас дождь уже третий день льет не прекращаясь, а гаража нет (IMG:style_emoticons/default/sad.gif)

Старую сигналку буду демонтировать - посмотрю как там реализовано управление ЦЗ.

ты проверь работает ли у тебя сейчас вообще ЦЗ без сигналки (IMG:style_emoticons/default/smile.gif) То есть закрой просто дверь водительскую ключиком или из салона кнопочкой и все остальные двери должны при этом закрыться. Если этого не происходит - то у тебя уже кастрировали массу штатного ЦЗ. А если работает - то подключено через реле (IMG:style_emoticons/default/smile.gif)
Go to the top of the page
¬
Вставить ник в форму быстрого ответа
+Quote Post
AKStyle
сообщение 6.9.2013, 15:39
Сообщение #120


Технический Маньяк-Гуру
*******

Группа:
Технический Маньяк
Сообщений: 5242
Регистрация: 26.7.2010
Из: МО, Белоозерский - Томск
Вне форума
Авто: Lancer IX 1.8T MT

Репутация:   134  


У меня все работает, и с сигналки, и с ключа с обоих дверей (IMG:style_emoticons/default/smile.gif)
Go to the top of the page
¬
Вставить ник в форму быстрого ответа
+Quote Post

12 страниц V  « < 4 5 6 7 8 > » 
Fast ReplyReply to this topicStart new topic
2 чел. читают эту тему (гостей: 2, скрытых пользователей: 0)
Пользователей: 0

 



Быстрый заказ, позвонить +7-978-708-85-73
Дроссель Amadeus Productions. Быстрый заказ по телефону.
(Viber, WhatsApp, Telegram)
Amadeus Productions Дроссельный узел на Lancer IX 1.6 (4G18), 2.0 (4G63) и другие моторы
Ремкомплект РХХ на Mitsubishi Lancer IX, 1.6 (4G18), MD619857, 1450A116
Облегченный маховик на 1.6 (4G18) и другие моторы
Облегченные шкивы на 1.6 (4G18) и другие моторы
One-touch или "Ленивые поворотники"